|
UVM20微振动分析仪UVM20源自欧美尖端科技,是一款便携式多功能振动分析系统,是市场上最为完备、可靠、创新性产品,操作便捷,分析快捷,轻松实现振动分析数据采集、测试、存储、分析,极大的提高工作效率;它是一款理想且强大的测试及分析工具,具有完善的功能模块设计,精确的算法,使振动分析变得如此简单轻松;UVM20具备三轴三通道同步检测能力,最大四通道同步检测,可同步测试水平X,水平Y,垂直Z三个方向振动数据波形,可根据微振动等级VC曲线,建筑标准,机加工标准,车辆(卡车,火车,高铁,地铁)通行对地面或平台的影响,工程师具备振动分析师三级资质!
收藏
UVM20多功能振动分析仪简介 UVM20 是一款便携式多功能振动分析系统,是市场上最为完备、可靠、创新性产品,操作便捷,分析快捷,轻松实现振动分析数据采集、测试、存储、分析,极大的提高工作效率;
UVM20具备四通道振动频谱分析能力,采用三轴同步的检测方式,分别采集水平南北,水平东西,垂直地面三个方向,保障采集数据的一致性: 四通道振动检测
三轴同步测试
一:对放置精密加工设备,精密如激光设备,激光导程测量仪,三坐标设备,精雕机设备,需要进行微振动检测,我们将出具VC-A,VC-B,···等级及波形数据报告; 某精雕机客户基础地面振动检测
二:无锡某韩国企业,半导体行业光刻机,蚀刻机,气浮平台等精密设备,对设备平台单独进行隔振设计,平台搭建完成后,对隔振平台进行微振动测试,判断是否符合微振动标准。 无锡某半导体公司-车间地面微振动检测
深圳某高科技企业-气浮平台微振动检测
三:对机加工,磨床,CNC机床地面也有着隔振设计规范,需要对防止这些设备的地面或平台进行振动测试,根据加工精度,对应不同标准进行判定,判断当前振动是否超标。
四:国内某知名军工企业,房间周围有空调设备运行,需要对生产高精密陀螺平台进行微振动测试,看空调运行对平台振动的影响大小,振动是否符合地面微振动标准。
五:国内知名大学半导体设备研究院,房间周围有空调设备运行,需要对半导体设备进行微振动测试,看空调运行对平台振动的影响大小,振动是否符合地面微振动标准。
国际微振动检测标准:
我们的客户一览:
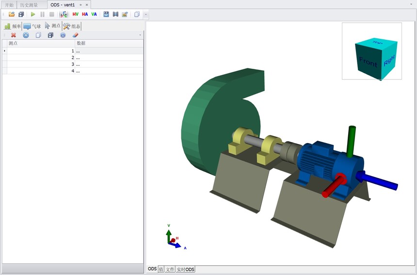
UVM20是一款理想且强大的测试及分析工具。是市面上功能最先进的机械状态分析仪。通过其直观的界面,功能强大的分析软件,您可以进行简单的振动分析,也可以使用复杂的3D ODS振动模拟;
UVM20多功能振动分析模块 路径巡检数据采集 时域波形分析 快速傅立叶变换(FFT) 3D瀑布图 色彩光谱图 振动值警报 包络警报 轴承数据库分析(约100000组) 趋势分析及统计 敲击测试 相位分析 波德图/启停机测试 频响函数FRR测试 轴心轨迹 三维瀑布图 自动报告 3D ODS模拟 可选4通道振动数据分析 可选无线单轴,三轴传感器
轴承故障诊断
启停机测试/波德图
齿轮箱分析模型
轴心轨迹测试
敲击测试-固有频率分析
|


















